2026-03-18
导语:以某油气田企业为例对模型的科学性和有效性进行了评估和验证研究为该类企业认清转型现状发现薄弱环节制定转型策略提供了重要依据也为传统油气企业在数字经济时代的转型升级提供了重要参考
2023 年,中共中央、国务院印发《数字中国建设整体布局规划》 , 提出以信息化数字化驱动中国式现代化,抢占未来发展制高点;2024 年5月,国务院审议通过《制造业数字化转型行动方案》,同年工业和信息化部发布《制造业企业数字化转型实施指南》《原材料工业数字化转型工作方案(2024-2026 年)》等。此外,数字化转型相关标准也陆续发布。2020 年10 月,国家市场监督管理总局和国家标准化管理委员会发布《智能制造能力成熟度模型》(GB/T 39116-2020) 和《智能制造能力成熟度评估方法》(GB/T 39117-2020) ,为广大制造业企业提供一套可量化、可执行的智能制造水平评价模型与评估方法;2023 年11 月,国家市场监督管理总局和国家标准化管理委员会发布《信息技术服务 数字化转型 成熟度模型与评估》(GB/T 43439-2023) ,为数字化转型的战略制定、业务规划、工作实施以及转型过程的成熟度评估提供参考。
近年来,油气产业数字化转型进展显著,呈现“重管控”“重运营”的特点。通过采用AI、5G、数字孪生等新一代数智技术,建设新型数字基础设施,并深度融入业务场景应用,在实际生产运营自动化和经营管控智能化等方面发挥了重要作用 。油气田企业作为油气产业链的核心生产单元和资产运营主体,是衡量产业整体转型成效的核心评估对象。目前,油气田企业已探索并构建了若干典型数字化转型场景,但整体成熟度不足,尚未形成体系化能力。因此,需将智能制造、数字化转型相关国家标准与油气田企业的实际建设情况相结合,构建一套适用于油气田企业的数字化转型成熟度评估模型,并随数字化转型业务实践逐步完善,以引导油气田企业实现高质量发展。
1 数字化转型成熟度评估模型
1.1 模型的发展背景
中国信息通信研究院发布的《中国数字经济发展研究报告(2023 年)》显示,中国数字经济规模持续扩大,2022年达 ,占GDP的41.5%。其中,产业数字化规模为 元,占数字经济的比重为81.7%。
产业数字化是数字经济发展的动力,引导着数字经济的发展。企业作为宏观经济的微观主体,对数字经济发展至关重要。企业实施数字化转型是以数字技术为核心驱动力,通过深度应用人工智能、大数据、云计算、物联网等新一代信息技术,驱动业务流程再造、组织结构优化与管理模式创新,引发企业运营全链条的系统性变革。其核心目的是通过技术赋能业务,显著提升运营效率、根本改善客户体验、实现商业模式突破性创新以及决策机制智能化升级,最终实现价值创造能力跃迁和产业生态位重构。通过数字化转型,企业能够有效应对市场不确定性,增强核心竞争力,并重塑其在产业链中的价值定位。
在数字化转型进程中,科学评估数字化转型成熟度是企业推进转型工作的必要支撑环节。通过诊断企业技术应用深度、业务融合广度及组织适配程度,可构建阶梯式能力标尺,其核心作用如下:一是精准定位短板,识别技术与业务断点;二是规划进阶路径,避免盲目投入;三是量化价值对标,借助基准验证转型成效。尤其在中国产业数字化规模占比超81% 的背景下,成熟度评估不仅是企业规避风险的导航仪,更是打通微观转型实践与宏观数字经济发展质量的核心枢纽。
1.2 模型的国内外应用
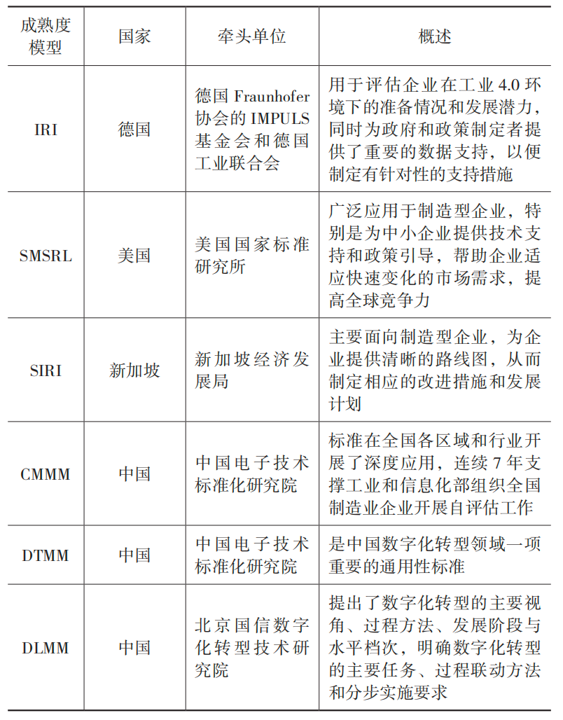
目前,国内外在智能制造、数字化转型领域已发布多种成熟度模型。国际上,德国推出工业4.0 就绪度指数(IRI),美国提出智能制造就绪度水平评估模型(SMSRL),新加坡基于德国框架衍生出智能产业准备指数(SIRI);国内方面,中国电子技术标准化研究院先后发布智能制造能力成熟度模型(CMMM)、信息技术服务数字化转型成熟度模型(DTMM),北京国信数字化转型技术研究院则牵头研制了数字化转型管理参考架构 (DLMM) 等。
上述模型在适用性上差异显著:IRI、SMSRL、SIRI 以及CMMM 主要聚焦制造型企业向智能制造的转型升级需求;而DTMM 和DLMM 因其设计逻辑具有通用性,可广泛应用于各行各业,为企业数字化转型提供通用的评估框架、模型及方法。上述模型的情况概要见表1。
表1 国内外成熟度评估模型概览

1.3 CMMM 模型
在国内成熟度评估领域,CMMM 是当前影响力最深远、应用实践最成熟的评估标准。自2021 年作为国家标准正式发布实施以来,该模型已在全国范围内得到广泛推广与应用。其模型设计遵循《国家智能制造标准体系建设指南(2015 版)》 中对智能制造系统架构的定义,从生命周期、系统层级、智能特征三个维度构建评价体系,核心是阐释“智能”能力如何赋能“制造”过程,为企业评估自身智能制造综合水平、识别改进方向提供了权威的评估模型框架。具体而言,CMMM 模型包含人员 (Personnel)、技术(Technology)、资源(Resource)及制造(Manufacture)4 个能力要素,即“PTRM” 能力要素(见图1)。能力要素是企业实施智能制造的必备条件,其中人员、资源、技术为支撑要素,制造为核心要素,体现了人员借助资源和技术持续改善制造过程的特点。

图1 CMMM“PTRM”能力要素
CMMM 模型在能力要素的基础上又进一步细分为组织战略、人员技能、数据、集成、信息安全等 12 个能力域,以及产品设计、工艺设计、采购、计划与调度、生产作业等20 个能力子域。该模型定义了企业实现智能制造的基础共性能力与业务特色能力,包括60 条基础共性评估要求和169 条业务特色评估要求。此外,CMMM 模型将企业智能制造能力提升划分为规划级、规范级、集成级、优化级、引领级五个阶段,为企业定位自身水平、明确升级路径提供了清晰指引。
截至2025年8月,全国已有 家制造企业基于CMMM开展自评估,1399 家企业完成了第三方评估。企业自评估结果显示,一级及以下占比43%,二级占比31%,三级占比19%,四级及以上占比7%。
1.4 DTMM 模型
同样由中国电子技术标准化研究院牵头研制的 DTMM 于2022 年提出,2024 年正式实施。该模型支持对企业转型成熟度进行系统评估,可为信息技术、能源、金融、制造、医疗等各行业提供数字化转型在战略制定、业务规划及实施路径方面的方法论指导。具体而言,DTMM 模型定义了企业实施数字化转型的7 个能力域。在组织、技术、数据、资源4 个能力域下,定义了企业实现数字化转型的基础共性能力,细分为15 个能力子域及150 条能力要求;在数字化运营、数字化生产、数字化服务3 个能力域下,定义了企业实现数字化转型的业务特色能力,细分为14 个能力子域及193 条能力要求。此外,DTMM 还规划了企业数字化转型提升路径,由低到高细分为5 个等级,可从不同阶段准确评估企业数字化转型水平。
截至2025 年8 月,通过DTMM 完成自评估的企业共有2 250 家,覆盖62 个行业,其中二级及以上企业占比达34%。作为成熟度评估领域的另一重要国家标准,DTMM 较CMMM 起步晚,在应用深度和行业覆盖度上略显不足,但其通用化的模型设计具有更广泛的应用潜力。两项国家标准在模型构成、评估维度和适用行业等方面存在显著差异,详细对比如表2。
表2 CMMM 和DTMM 特征对比

1.5 模型的行业应用
截至2025 年8 月,石油石化行业中,基于 CMMM 开展自评估的企业共有1 585 家,其中包括中国石油天然气股份有限公司独山子石化分公司、广东石化有限责任公司等10 家企业完成了第三方现场评估;另有包括国家石油天然气管网集团有限公司、中国石油天然气股份有限公司长庆油田分公司、天津大沽化工股份有限公司等9 家企业基于DTMM 完成了第三方现场评估。
值得注意的是,CMMM 应用较为成熟的企业基本集中在炼化生产领域,尚无油气田企业完成 CMMM 第三方评估。核心原因在于,CMMM 模型基于“智能制造”理念构建,其评价维度与指标体系围绕工厂环境下的产品制造活动设计,评估基准主要源于离散制造和流程制造场景。而油气田企业的核心业务为资源勘探、油气开发、生产运行等,与工厂化制造业务特性差异显著。因此,CMMM 模型中的产品设计、生产作业等关键能力域及其具体要求,难以有效映射和评价油气田特有的核心业务流程及其数字化转型关键点,导致该模型在油气田领域适用性不足、应用受限。同时,DTMM 作为通用性评估模型,评估维度宽泛,评价内容与油气田企业业务特性不契合,目前仅有1 家油气田企业完成该方面评估,缺乏行业经验。因此,亟需构建一套契合油气田企业业务特点、生产模式和发展目标的数字化转型成熟度评估模型,以填补现有标准空白,有效评估和指导其数字化转型进程。
2 油气田企业数字化转型进展
中国石油天然气集团有限公司(简称中国石油)、中国石油化工股份有限公司(简称中国石化)、中国海洋石油集团有限公司(简称中国海油)等积极响应国家号召,加速推进数字化转型和智能化发展。
中国石油于2010 年提出智能油田建设构想, “十三五”期间,以“勘探开发统一数据湖、统一技术平台、通用应用环境”为核心推进智能油田发展。2021 年,启动数字化转型试点:塔里木油田秉持 “业务主导、信息统筹”原则,在物探业务智能管理、智能钻完井远程管控、地质工程协同研究等方面形成可复制推广的转型样本,劳动生产率、人均利润、人工成本利润率等指标显著提高;西南油气田积极推广“无人巡检”“无人值守”等生产模式,对油气产业链实施数字化改造与工艺优化;长庆油田建成国内规模最大的油气生产物联网系统, 油水井、场站数字化覆盖率达100%,实现数据自动采集、工况自动诊断、远程集中监控、现场智能巡检、生产智能优化等功能。
中国石化于2013 年启动智能油气田建设规划, 提出“数字化赋能- 数字化优化- 产业再造”的三阶段转型路径,先后在中原油田、西北油田开展智能油气田示范试点,并在江汉油田、胜利油田推广应用。西北油田依托“石化智云”平台,基本达成现场可视化、生产自动化、油藏数字化、管理信息化、决策智能化。胜利油田提出“315”企业数字化转型规划架构,即“夯实三个基础、构建一个平台、打造五大应用云”,打造智能化生产现场、统一管控业务平台、规模化共享研究环境、一体化服务数据中心,生产现场信息化覆盖率达100%,勘探开发与业务运行效率提升2~3 倍。
中国海油于2012 年启动智能油气田建设,致力于打造“实时感知、全面协同、主动管理、整体优化”的油田。2021 年,建成国内首个海上智能油田--秦皇岛32-6 智能油田(一期),运用物联网、大数据、人工智能、5G 等技术,实现生产数据实时采集、设备智能化管理及远程操控。2023 年, 国内首个海陆一体化协同运营平台恩平15-1 油田群全面投产,工作人员可在陆地远程操控生产,具备极端工况下安全关停、海管置换、恢复生产等功能, 保障台风期间油田安全平稳运行。
3 油气田企业数字化转型成熟度评估模型及方法
3.1 模型框架及要素介绍
油气田企业应围绕核心业务,从油气勘探、油气开发、工程技术、协同研究、油气运销、生产运行、QHSE 和新能源等八大领域推进数字化转型建设,见图2。

图2 油气田企业业务领域全景图
油气田企业数字化转型成熟度评估模型用于衡量企业将数字化技术与资源应用于油气生产各核心环节的能力水平,以系统性提升企业数智化能力。
参考CMMM 和DTMM 国家标准的模型框架, 结合油气田企业业务特点以及国资委提出的国有企业“五化”(研发数字化、生产智能化、经营一体化、服务敏捷化、产业生态化)数字化转型要求, 油气田企业数字化转型成熟度评估模型如图3 所示。该模型框架由成熟度等级、评估域和成熟度要求构成。

图3 油气田企业成熟度评估模型框架
成熟度等级按照企业数字化转型的提升进程, 自低向高分为5 个等级。
•一级(规范级):企业需规划转型基础条件,推动应用信息技术,实现业务运行的标准化、规范化。
•二级(集成级):企业应开展关键数据的自动采集与处理,达成核心信息系统的贯通以及核心业务数据的共享。
•三级(共享级):企业要全面集成信息系统,基于数据开展业务分析,实现数据的全域共享与应用。
•四级(优化级):企业应打造以数据驱动为核心的场景应用,借助数字模型实现业务的协同运行、精准预测与优化。
•五级(引领级):企业需推动业务的智能自主运行,持续驱动业务创新,促进产业链协同,衍生新的生产模式和商业模式。
评估域分为能力要素、能力域、能力子域3 个层级。能力要素涵盖组织、技术、数据、资源等4 个企业实施数字化转型与智能化发展工程的基础能力要素,以及根据油气田企业业务领域编制的业务能力要素。每个能力要素包含不同的能力域,模型共涉及14 个能力域、20 个能力子域。针对每个能力子域,从一级到五级的每个成熟度等级,均有若干条具体的评估要求。
组织能力要素主要评估企业数字化转型与智能化发展的战略规划及执行情况、流程标准化与优化水平,还有数智化人才队伍建设能力。技术能力要素主要评估企业信息系统与设备设施的集成能力、网络安全与信创能力。数据能力要素主要评估企业数据全生命周期管理、数据资产管理以及运用数据驱动决策的能力。资源能力要素主要评估企业在开展数字化转型与智能化发展过程中对网络、数据中心以及数字化设备设施的投入情况。在基础能力要素方面,相较于CMMM 等国家标准,强化了对流程管理、数据治理和数据应用的考察,因而基础能力要素权重总和较国家标准提高了约10%。
油气田企业业务能力要素评估主要聚焦研发数字化、生产智能化、经营一体化三个方面的能力,共涉及油气勘探、工程技术、油气开发、新能源、生产运行、油气运销、QHSE、经营管理、协同研究等9 个能力子域。各能力子域的权重依据各项业务在油气田企业整体业务中的重要性和规模占比进行设计。例如:生产运行作为油气田企业的核心生产环节,权重最高;而新能源业务属于新型业务,权重较低。
3.2 评估方法
本研究构建的油气田企业成熟度评估模型,需依托一套标准化评估方法实现落地应用。该模型设计遵循流程化、规范化思路,由科学客观的评价方式与完善的工作流程构成。整体评估流程包括预评估、正式评估、评估结果发布、改进提升4 个阶段,见图4。

图4 数字化转型成熟度评估流程图
在预评估阶段,研究团队依据企业提交的评估材料,全面摸排企业情况以确定评估域,并设置模型权重。首先,结合企业实际业务范围,对油气田数字化转型成熟度模型中的能力子域进行合理裁剪,从而确定评估域;其次,在初始权重值基础上,根据评估内容调整权重。评估主要通过现场举证、实地验证的方式开展。企业需针对每一条评估标准进行举证,举证材料包括纸质文件、电子文档、信息系统等。研究团队将判断企业实际情况与标准的符合程度。具体步骤如下:
1)在对应评估等级下,研究团队依据采集到的证据对每条评估要求进行打分(见表3)。
2)计算各能力子域下各项评估要求得分的平均值,此平均值即为该能力子域得分。
3)按各能力子域权重进行加权平均,得出该等级最终得分。
表3 评估要求满足程度与对应得分

当某个等级得分大于等于0.8 分时,表示企业达到该等级;小于0.8 分时,表示未达到该等级。企业数字化转型成熟度等级从低到高依次评定,不可跳级。已达标等级的成熟度取值为1,总分是各等级对应分值之和。成熟度评分和数字化转型成熟度等级的对应关系如表4 所示。
表4 成熟度评分和数字化转型成熟度等级对应关系

评估活动结束后,评估组需与受评估方代表就评估结果进行充分交流,总结评估过程中存在的问题,发布评估结果,并针对评估弱项提出改进建议。企业应根据评估弱项分析原因,制定整改措施与实施方案等。同时,评估组应依据企业提交的评估弱项整改措施开展年度验证,以检验企业数字化转型能力的提升状况。
4 某油气田企业评估实例
评估团队参照三级(集成级)和四级(优化级) 标准对某油气田企业数字化转型成熟度各能力要素进行评估,各能力要素评估情况如下。
4.1 组织
该企业在近3 年的年度工作安排中,提出了企业数字化转型建设的具体措施,涵盖以下方面:从管理和财务等维度落实企业数智化转型保障工作要求;成立数字化转型组织机构并建立相关工作考核指标;构建“1+N+X”的数字和信息化管理部制度总图,借助信息技术手段对业务全流程进行跟踪与数据采集;通过全生命周期科技管理系统实现业务信息化流程的测试、升级及固化,构建能快速响应业务变化的敏捷化流程管理体系;成立数字化管理部、网络安全部等部门,制定相关人员岗位能力矩阵和数智化专业新员工培养方案,明确相关人员能力要求;组建创新工作室和科技委员会,支撑数智化人才体系发展建设。
4.2 技术
该企业建立了包含数据采集等8 个方面、116 项标准规范的体系框架,形成了完整的系统集成架构(见图5);对工业软件进行云端化处理,并配备不同软硬件集成的接口规范,实现内外部数据标准统一、系统接入及外部共享;建立网络安全技术防护体系,在主机和基础网络方面部署安全防护措施,常态化开展网络安全监测预警、分析处置工作;配置防火墙、入侵检测等安全设备强化工控边界防护,保障设备远程访问安全;以安全大数据为基础建立态势感知平台,实现威胁主动监测、精准防护及安全态势可视化展示。
4.3 数据
该企业搭建了覆盖61 项数据标准规范的信息化建设标准体系,建立了以“自动采集为主、手工采集为辅”的数据全覆盖采集模式;通过搭建区域数据湖,打破数据孤岛,强化数据共享;具备数据分类分级与访问授权机制,按照“公开”“授权”“受限访问”设定数据等级,并建设了数据备份和灾难恢复体系,实现同城互备;制定了公司级数据资产管理办法,计划逐步完善数据资产门户;构建了数据分析算法及模型库,支持业务人员开展数据分析与跨部门共享,为生产经营活动提供优化建议和决策支持。
4.4 资源
该企业运用场站三维建模技术,实现对场站运行状态、设备工况的实时监控,以及关键设备全生命周期完整性管理、动态监测与故障预警;建成完整的云平台体系,实现关键基础设施和数据资源的全面云端迁移与高效整合;采用Oracle、MySQL 等数据库系统,在本地化环境中部署了六套 Kubernetes 集群,形成专业化数据仓库;引入网络池化技术,支持远程网络配置;采用SDN(软件定义网络)技术,实现网络资源的池化管理与逻辑上的灵活分区;通过网管平台实时监测网络关键指标,确保网络稳定高效运行。
4.5 业务
一是为支撑油气勘探业务,该企业借助油田矿权信息管理平台实现矿权全生命周期管理及勘探区块智能评价与决策支持,依托风险勘探应用平台完成井下数据自动采集、报表生成与异常提示。二是为支撑工程技术业务,该企业部署DROC(数字放射操作控制台)系统,实现对目的层井、工程及钻头状态的实时监测,支持跨部门数据共享;应用 CIFLog3.0 新一代测井处理解释系统,实现智能录井与测井。三是为支撑油气开发业务,企业搭建了综合治理成果平台、地面工程智能化平台;通过油气管网运行优化平台耦合管网、井筒、站场模型,实现按最优目标动态调整开发参数;建立设备完整性管理平台,运用人工智能技术进行故障诊断与预测性报警。四是为支撑生产运行业务,该油气田企业搭建了智能生产与应急指挥平台,集成生产运行、应急保障等功能模块。五是为支撑QHSE 业务,该企业建立了QHSE 管理平台及员工健康管理平台。六是为支撑新能源业务,该企业在新能源场站部署了完善的视频监控、计量采集、光功率预测等系统,但目前尚未实现有效互联互通。七是为支撑油气运销业务,企业建成油气运销智能管网,支撑储运生产管理、储运站场管理、长输管道管理等业务;建设智慧能源运营平台,实现储运调度决策优化。八是为支撑经营管理业务,企业建成业财融合管理平台,集成会计核算、预算管理、经营分析、效益评价、决策支持、业财工具等六大业务板块。九是为支撑协同研究业务,该油气田企业搭建了包含智能物探、圈闭研究、井位研究、储量研究等八大领域的协同研究环境,实现研究报告、方案的协同编制。

图5 该油气田企业建立的数字化标准体系
4.6 评估结果
经量化评估,该油气田企业数字化转型成熟度评分为3.85 分,达到油气田企业数字化转型成熟度四级 (优化级)相当水平,各能力子域得分如图6 所示。

图6 该油气田企业成熟度四级能力子域得分情况
5 结语
当前,油气田企业已全面推进数字化转型,标准化转型场景正逐步完善。研究团队依据智能制造、数字化转型相关国家标准,立足油气生产特点和实际问题,结合新一代信息技术发展趋势,设计了油气田企业数字化转型成熟度评估指标体系。
在此基础上,研究团队深入油气田生产现场分析评估场景,助力油气田企业认清数字化转型薄弱环节,明确未来发展方向和着力点。
未来,研究团队将进一步结合人工智能、数据管理等相关国家标准,持续完善评估模型,积极探索评估评价的自动化与智能化,为油气田企业提供自我诊断和持续改进的工具,实现“评估-诊断- 优化”闭环管理。同时,加强企业评估评价数据的积累与沉淀,实现信息共享、协同创新与资源优化配置,推动油气行业高质量发展。
原文刊载于《油气与新能源》2026年2月 作者:李欣 赵轶 王丽丽 张利超 任昶 杨其展 付贺松 周天航
暂无评论,等你抢沙发