平台通过对市 场、研发、制造过程的数据进行统计分析,可以确定产品库存与需求关系、成本与价 格关系、订单与排产关系等,为智能决策提供数据支持。
青岛双星轮胎
研发大数据平台
2024-10-22
新一轮科技革命背景下,智能制造是我国新型工业化的关键驱动力。从数字化转型、技术攻关、基建、服务体系四方面,给出“十五五”推进建议,为建设制造强国提供清晰路径。
智能制造
2026-01-20
本文将从政策核心变化、企业应对策略、服务机构转型方向三方面展开深度解读,为市场主体提供实操性指导。
中小企业梯度培育管理
2026-01-19
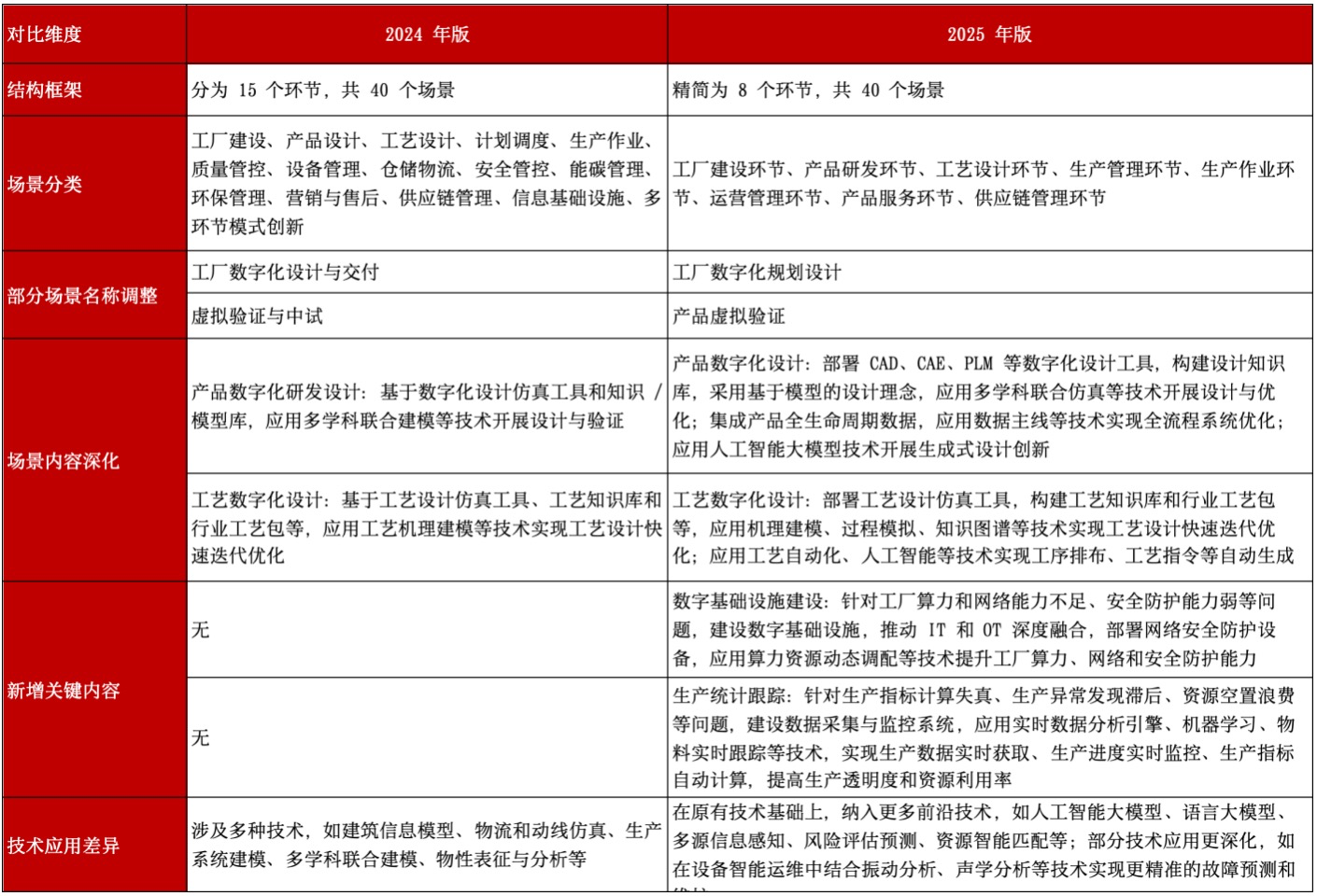
《智能工厂发展报告(2025年)》系统梳理了我国智能工厂发展的总体态势、行业路径、区域特色、技术支撑与未来图景,为把握产业变革趋势、科学制定发展策略提供了权威参考。
智能工厂发展报告
2026-01-18
上篇《智能工厂建设关键绩效指标》计算方法(上)文章中我们解读到了生产运营效率类指标中的资源综合利用率,本文接着继续解读。
智能工厂梯度培育
2026-01-15
DCMM2.0(GB/T 36073-2025)于2025年12月31日发布、2026年7月1日实施,核心是新增数据资产域、升级能力项与成熟度规则,适配数据要素市场化与合规要求,相比2018版更聚焦价值释放与安全可控。
DCMM2.0
数据管理能力成熟度
2026-01-14
本文依据T/CAMS182—2024《智能制造效能通用评测方法》,针对《智能工厂建设关键绩效指标参考》中界定的五大类别KPI,共20项具体指标进行解读。
智能工厂
2026年度,全国各省市自治区已陆续启动本地梯度培育工作,一系列配套政策与奖补措施同步落地。本文将全面解读政策核心要义,梳理各地申报要点,助力企业精准把握机遇,顺利踏上智能化升级之路。
2026-01-11
《“人工智能+制造”专项行动实施意见》的出台,为我国制造业智能化、绿色化、融合化发展绘制了清晰蓝图,成为驱动产业升级、塑造全球竞争新优势的关键指引。
人工智能+制造
2026-01-08
本文将结合政策导向、实践逻辑与评价标准,深度解读智能工厂梯度培育的核心要义与实施方略。
2026-01-07
自媒体平台
MEDIA
一周热榜
TOP